標題 113學年度第1學期自費社團課後活動班,結束日公告,敬請家長準時接送,共同維護學生安全。
訊息分類 學務處
公告單位 訓育組長
日期起迄 2024-12-17 00:00~2024-12-24 23:50 更新時間: 2024-12-17 17:46:06
訊息內容
  • img
 

113學年度第1學期自費社團課後活動班,結束日公告,敬請家長準時接送,共同維護學生安全。
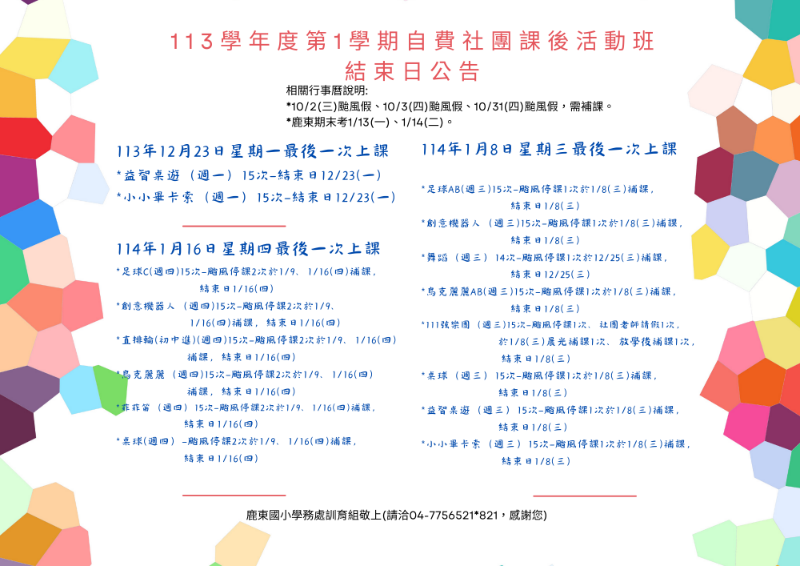
相關行事曆說明:
*10/2(三)颱風假、10/3(四)颱風假、10/31(四)颱風假
*鹿東期末考1/13(一)、1/14(二)
.............................................................................................
以下最後一堂課補日、結束日,煩請查照。
足球AB(週三)15次-颱風停課1次於1/8(三)補課,結束日1/8(三)
足球C(週四)15次-颱風停課2次於1/9、1/16(四)補課,結束日1/16(四)

..............................................................................................

創意機器人(週三)15次-颱風停課1次於1/8(三)補課,結束日1/8(三)
創意機器人AB(週四)15次-颱風停課2次於1/9、1/16(四)補課,結束日1/16(四)

..............................................................................................

舞蹈縣賽班(週三)14次-颱風停課1次於12/25(三)補課,結束日12/25(三)

..............................................................................................

直排輪(週四)15次-颱風停課2次於1/9、1/16(四)補課,結束日1/16(四)

..............................................................................................

烏克麗麗AB(週三)15次-颱風停課1次於1/8(三)補課,結束日1/8(三)
烏克麗麗(週四)15次-颱風停課2次於1/9、1/16(四)補課,結束日1/16(四)
菲菲笛(週四)15次-颱風停課2次於1/9、1/16(四)補課,結束日1/16(四)

..............................................................................................

111弦樂團(週三)15次-颱風停課1次、社團老師請假1次,於1/8(三)晨光補課1次、放學後補課1次,結束日1/8(三)

..............................................................................................

桌球(週三)15次-颱風停課1次於1/8(三)補課,結束日1/8(三)
桌球(週四)-颱風停課2次於1/9、1/16(四)補課,結束日1/16(四)

..............................................................................................

益智桌遊(週一)15次-結束日12/23(一)
益智桌遊(週三)15次-颱風停課1次於1/8(三)補課,結束日1/8(三)

..............................................................................................

小小畢卡索(週一)15次-結束日12/23(一)
小小畢卡索(週三)15次-颱風停課1次於1/8(三)補課,結束日1/8(三)