標題
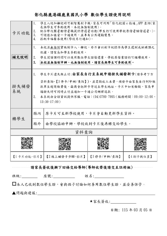
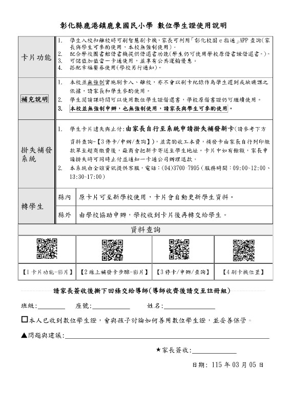
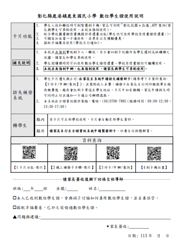
鹿東國小數位學生證使用說明(本校無強制申辦,也無強制使用,請家長與學生參酌使用)
訊息分類
教務處
公告單位
註冊組長
日期起迄
2025-03-05 00:00
~
2025-03-22 23:50
更新時間: 2026-03-04 15:51:21
訊息內容
1150304鹿東數位學生證使用說明
91BA7E2E-AC67-436B-9AFD-5374797A9434.jpg
返回