標題 檢附性平三法修正重點、性騷擾防治宣導文宣供參(114年5月7日)。
訊息分類 人事室
公告單位 人事主任
日期起迄 2025-05-07 00:00~2025-12-31 23:50 更新時間: 2025-05-07 08:57:23
訊息內容

 

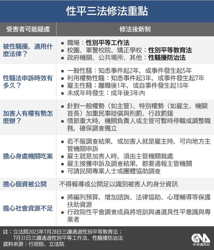
▲性平三法修正重點:

 

▲性平三法懶人包影片(取自彰化縣警察局婦幼隊):
https://www.google.com/search?q=%E6%80%A7%E5%B9%B3%E4%B8%89%E6%B3%95%E5%9F%BA%E6%9C%AC%E8%AA%8D%E8%AD%98&oq=%E6%80%A7%E5%B9%B3%E4%B8%89%E6%B3%95%E5%9F%BA%E6%9C%AC%E8%AA%8D%E8%AD%98&gs_lcrp=EgZjaHJvbWUyBggAEEUYOTIHCAEQABjvBTIKCAIQABiABBiiBDIKCAMQABiABBiiBDIKCAQQABiABBiiBNIBCTg5OTZqMGoxNagCCLACAfEFIY4tgX3rpXU&sourceid=chrome&ie=UTF-8#fpstate=ive&vld=cid:891fd683,vid:4XGU6rCDZ4k,st:0

 

▲性騷擾防治宣導: