標題 轉知:113學年度雙重特殊需求學生發掘與輔導方案研習實施計畫1份,請相關人員及有興趣之家長踴躍參加。
訊息分類 輔導室
公告單位 特教組長 蔡采璇
日期起迄 2024-12-26 00:00~2025-03-12 23:50 更新時間: 2025-01-10 14:10:10
訊息內容

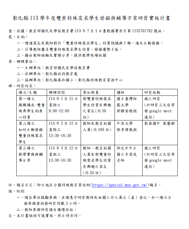
為增進家長及教師對於「雙重特殊需求學生」特質認識與了解,進而主動發掘,爰辦理旨揭計畫。

研習場次、時間及地點如下:
(一)第一場:114年1月11日(星期六)上午9時至中午12時辦理「親職講座-雙重殊異學生的身心特質」,採線上研習方式。線上會議室連結:https://meet.google.com/pob-wtjg-pxr (研習人數上限為250人,請欲參加者提早進入線上會議室)

(二)第二場:114年2月12日(星期三)下午1時30分至4時30分辦理「如何主動發掘雙重特殊需求學生」,研習地點於彰泰國中展藝館(彰化縣彰化市自強路357號)。
(三)第三場:114年3月12日(星期三)下午1時30分至4時30分辦理「教學實務與輔導分享」,採線上研習方式。