標題 員林國小113年度校園流感疫苗電子化系統(NIAS)家長操作範本
訊息分類 學務處
公告單位 護理師 楊琇雯
日期起迄 2024-09-30 07:00~2024-10-04 23:50 更新時間: 2024-09-30 07:37:04
訊息內容

親愛的家長,您好,
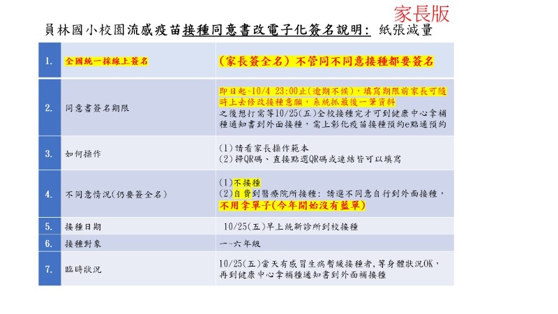
本年公費流感疫苗將於10月開打,本校配合本縣衛生局合約醫療團隊預計於113年10月25日為您的子女進行流感疫苗接種服務,特此通知並徵求您的同意。
因應 E 化及減紙政策,本縣與衛生福利部疾病管制署合作推行校園流感疫苗電子化系統(NIAS),改以提供簽署網頁連結網址 QR code的方式,導引您進入 NIAS 進行線上意願簽署,只需要用手機掃描 QR code 或點選 QR code 下方連結,即可於線上完成簽署作業,簽署截止期限為 113年10月4日23:00於截止期限前,您都能透過上述方式登入簽署網頁修改接種意願。

 

  • 貴 子弟所接種之「公費流感疫苗」皆由衛生局轉衛生所配發接種,不能挑選廠牌型號,如家長另有「廠牌」需求(改填不同意/自行至校外接種即可)
  • 若有無法登入狀況,可嘗試以下方法:
    1.請家長打開線上意願書的pdf檔直接點選下方連結網址
    2.關閉所有登入連結畫面,再重新登入
    3.換其他家人手機試試
    4.避開簽署高峰時段:晚上6~10

以下兩個檔案打開皆可連結到同一個簽署系統(只要簽一個即可)

#NIAS疫苗接種行政電子化系統_家長操作範本-員林國小

#彰化縣113流感疫苗接種計畫_線上意願書QR碼_113年09月11日


員林國小敬上