標題
彰化縣政府教育處因應Covid-19疫情學校停課措施Q&A
訊息分類
不分類
公告單位
學務主任 謝維杰
日期起迄
2021-05-19 00:00
~
2021-07-26 23:50
更新時間: 2021-05-19 10:56:18
訊息內容
1.JPG
2.JPG
3.JPG
彰化縣政府教育處因應Covid-19疫情學校停課措施Q&A.pdf
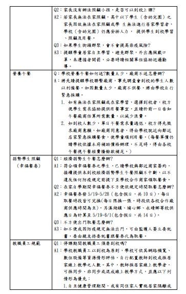
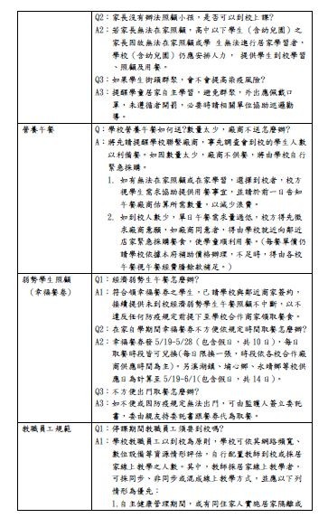
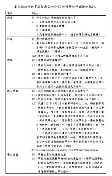
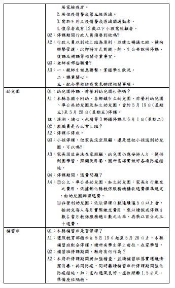
彰化縣政府教育處因應Covid-19疫情學校停課措施Q&A 詳如附件
請大家善加利用!
返回