標題 轉知-暑期職業試探課程(原斗、大同、彰安)
訊息分類 輔導室
公告單位 資料組長 李怡玲
日期起迄 2024-05-20 00:00~2024-12-31 23:50 更新時間: 2024-06-07 15:34:42
訊息內容

彰化縣國民中學區域職業試探與體驗示範中心-原斗中心

一、報名日期:即日起~113/6/21(二)中午12:00前或額滿為止
二、報名方式:由學生登入 google 表單進行報名並填寫家長同意書後傳送至中心E-mail,無家長同意書不予錄取
報名連結點: https://reurl.cc/Ajpq58
三、錄取名單將於113/6/21(五)公告於原斗國中小粉絲專頁登入FB搜尋《彰化區域職探中心-原斗國中小》。
四、相關事宜請洽主辦單位聯絡人:陳柏豫先生聯繫電話:04-8904600轉326,電子信箱:ydjhcceeec@gmail.com

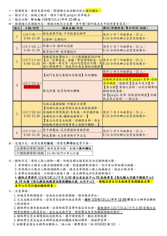
彰化縣國民中學區域職業試探與體驗示範中心-大同中心

一、報名日期:即日起~113/6/11(二)中午12:00止
二、報名方式:採線上報名,登錄google表單
https://forms.gle/5PZtVAjA6a1fmb3X8
●報名資格:本縣國中小學校升5~升9年級學生。
●符合資格者,可複選報名場次,視報名狀況,原則上每人限錄取1場。
●若報名人數超過錄取人數,則隨機亂數抽籤決定正取學生,若學生正取(資格)多場次,由主辦單位決定其錄取場次。
三、請自行查閱錄取名單,錄取名單將於113/6/19(三)下午5:00前公告在《彰化縣大同國中職探中心》FB粉絲頁及FB社團。
四、相關事宜請洽主辦單位承辦人:林小姐,聯繫電話:04-8358382轉521

彰化縣國民中學區域職業試探與體驗示範中心-彰安中心

一、報名時間:113年5月27日上午9點至113年5月31日止(額滿則提早截止)。
二、報名方式:依實施計畫所附網址於開放時間報名:
(一)國小場:https://reurl.cc/0v92bY
(二)國中場:https://reurl.cc/r9rQjy
三、上課地點:彰化縣立區域職業試探與體驗示範中心-彰安中心(彰安國中)。
四、開課對象:
(一)設籍彰化縣對職業試探有興趣的學生皆可報名參加,國小場次為升五至六年級,國中場次為升七至九年級。
五、錄取名單公告:
(一)公告時間:113年6月11日(星期二)下午5時前公告於彰安國中首頁及彰安職探中心臉書。
(二)錄取注意事項:請於113年6月11日(星期五)前回傳家長同意書,期限內未回傳將由備取遞補。
六、若有相關疑問,請電洽彰安職探中心專任助理黃小姐,04-7236117分機258。